Tbpgr Blog

Organization Development Engineer tbpgr(てぃーびー) のブログ

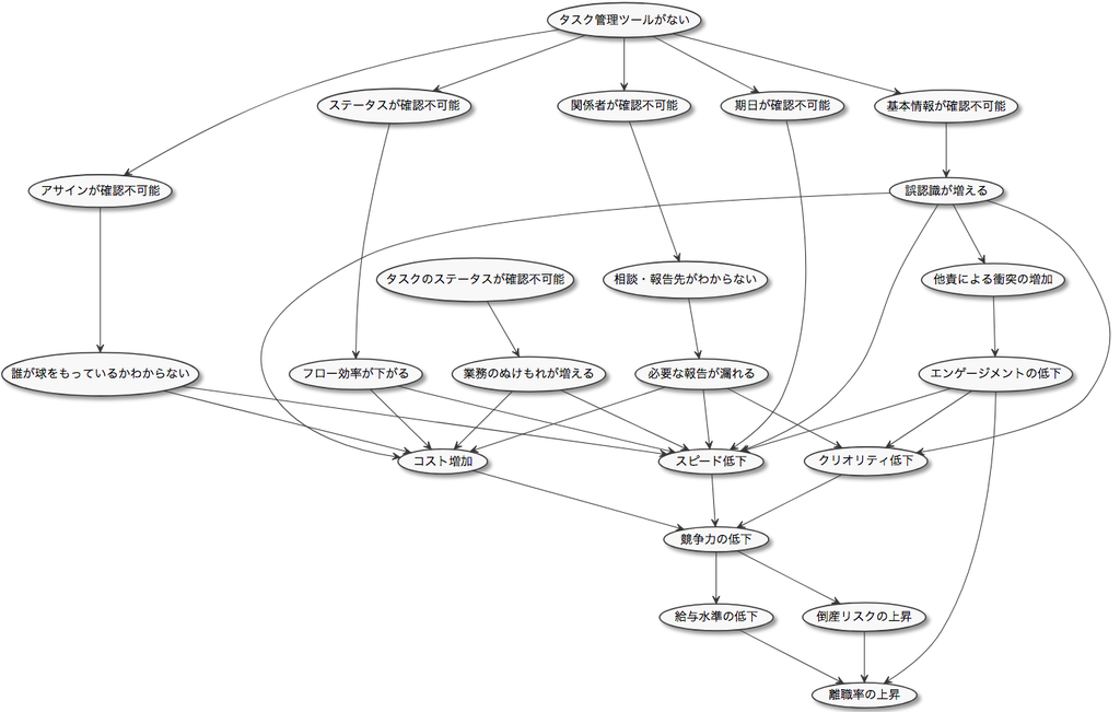
タスク管理ツールがない状態の図解

タスク管理ツールがない場合に起こることを図にしてみました。

f:id:tbpg:20181022135732p:plain

※クリックで拡大